Smart Voice-Enabled Mask
₹500.00
VOID Mask is a deep-learning–powered communication mask designed by me. It lets you talk directly with your personal AI, hands-free — using onboard voice recognition, ESP32 hardware, and advanced noise-reduction technology. Your support will help me complete the prototype and turn this futuristic idea into reality.
Description
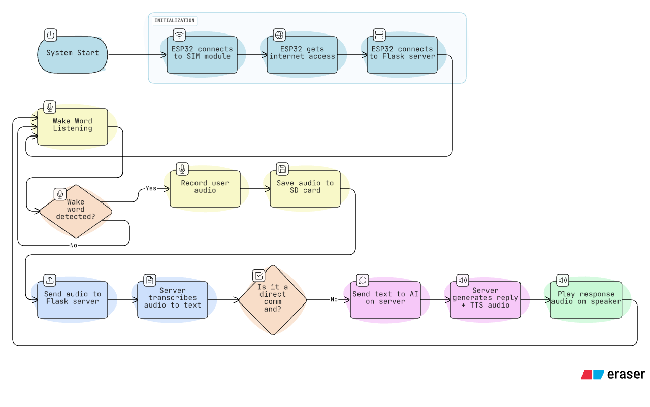
VOID Mask is an innovative voice-enabled mask. It uses an ESP32 microcontroller, inmp441 microphone, SD card module, and a custom AI server for communication with personal ai to answer any questions asked by user or even help in sending sos message and 50 second of continuous surroundings voice recording after sending sos.
💡 Problem:
Masks reduce speech clarity and communication becomes difficult, especially for bikers, hospital staff, and daily mask users.
🚀 Solution:
VOID Mask records the user’s speech inside the mask, sends it to a Flask AI server for processing, and plays back clear, amplified speech in real-time.
🔧 Technology Used:
• ESP32 Dev Module
• I2S Digital Microphone
• SD Card Module for audio
• SIM Module for Internet connectivity
• Flask-based AI server with Speech-to-Text and Text-to-Speech
🎯 Why your support matters:
I need funds to improve:
• Hardware components
• Better enclosure and comfort design
• Battery & wearable improvements
• Testing and safety approvals
Your contribution will help a young innovator turn this into a real product that improves communication while keeping people safe.
Thank you for supporting student innovation! 🌟
Additional information
| Weight | 0.30 kg |
|---|---|
| Dimensions | 20 × 15 × 9 cm |







